2025
UI/UX Case Study
Background
Renmoney is a Nigerian fintech offering lending, savings, and banking solutions, aiming to promote financial inclusion across a wide spectrum of users. This case study provides an audit and redesign proposal for the Renmoney website and mobile app to enhance usability, trust, and conversion.
Project goal
To assess the UX and UI of Renmoney’s website and mobile app, identify key strengths and areas for improvement, and propose actionable design solutions that enhance usability, user engagement, and business outcomes such as loan applications and customer retention.
My Role
I served as the Product Designer. My primary responsibility was to design a user-friendly interface that catered to Renmoney’s customers.
Role
UX Research, UX Design, Visual Design
Tools
Figma
Methodology
UX Audit, User Research, Wireframing, UX Design, UI Design, Prototyping
Duration
6 Weeks (May 2025 - June 2025)
The Challenge
When I first downloaded the Renmoney app, I wasn’t just looking at another fintech product, I was stepping into the shoes of millions of Nigerians who rely on mobile banking not just for convenience, but for survival, growth, and daily stability.
Renmoney promises financial inclusion through quick loans, savings, and wallet services. But as I navigated the app, it was clear that the experience didn’t always support that mission. I saw opportunity where there was friction and that sparked this case study.
Where It Began:
Understanding the Problem

What I Found:

Users were confused right from onboarding, they weren’t sure what to do first.
The navigation felt scattered, and it was hard to find basic features like savings plans or support.
Customer support was unreliable, with some users reporting no replies for days.
The design was inconsistent, with outdated UI elements that didn’t reflect the professionalism of a financial brand.
Despite these challenges, I saw potential. Renmoney’s product offering was solid, it just needed a better way to reach and retain its users.
The Process
Personas
After developing initial wireframes and flows for the redesigned Renmoney app, I conducted usability testing with 5 participants who matched our key personas: first-time borrowers and tech-savvy savers. The goal was to validate whether the redesign addressed the pain points uncovered during the research phase.
Testing Objectives
Can users complete a loan application with less confusion?
Does the onboarding flow provide clarity and direction?
Is the support center easy to locate and navigate?
Does the overall UI feel trustworthy and professional?
OTP Verification Screen
UX Rationale: Users now feel confident that the code is sent to the correct number and are guided more calmly with helpful feedback, reducing anxiety and misclicks.
UX Rationale: The improved screen reduces cognitive load by aligning guidance with user input. This helps prevent errors and makes the password creation process feel more secure and transparent.
UX Rationale: Small tweaks increase visibility of critical recovery paths while reinforcing confidence in the login process.
UX Rationale: Users can now instantly recognize their loan types, statuses, and timelines without decoding IDs, reducing cognitive load and supporting financial awareness.
UX Rationale: This redesign balances usability with cardholder data security. Users get key information only when needed, encouraging trust and reducing risks.
At this stage, I focused on crafting high-quality visual designs by applying the approved color scheme and style guide for the mobile application. I incorporated imagery, consistent UI elements, and detailed design specifications to ensure a visually cohesive and user-friendly experience.
Below are some of the key features highlighted in the redesigned Renmoney solution:
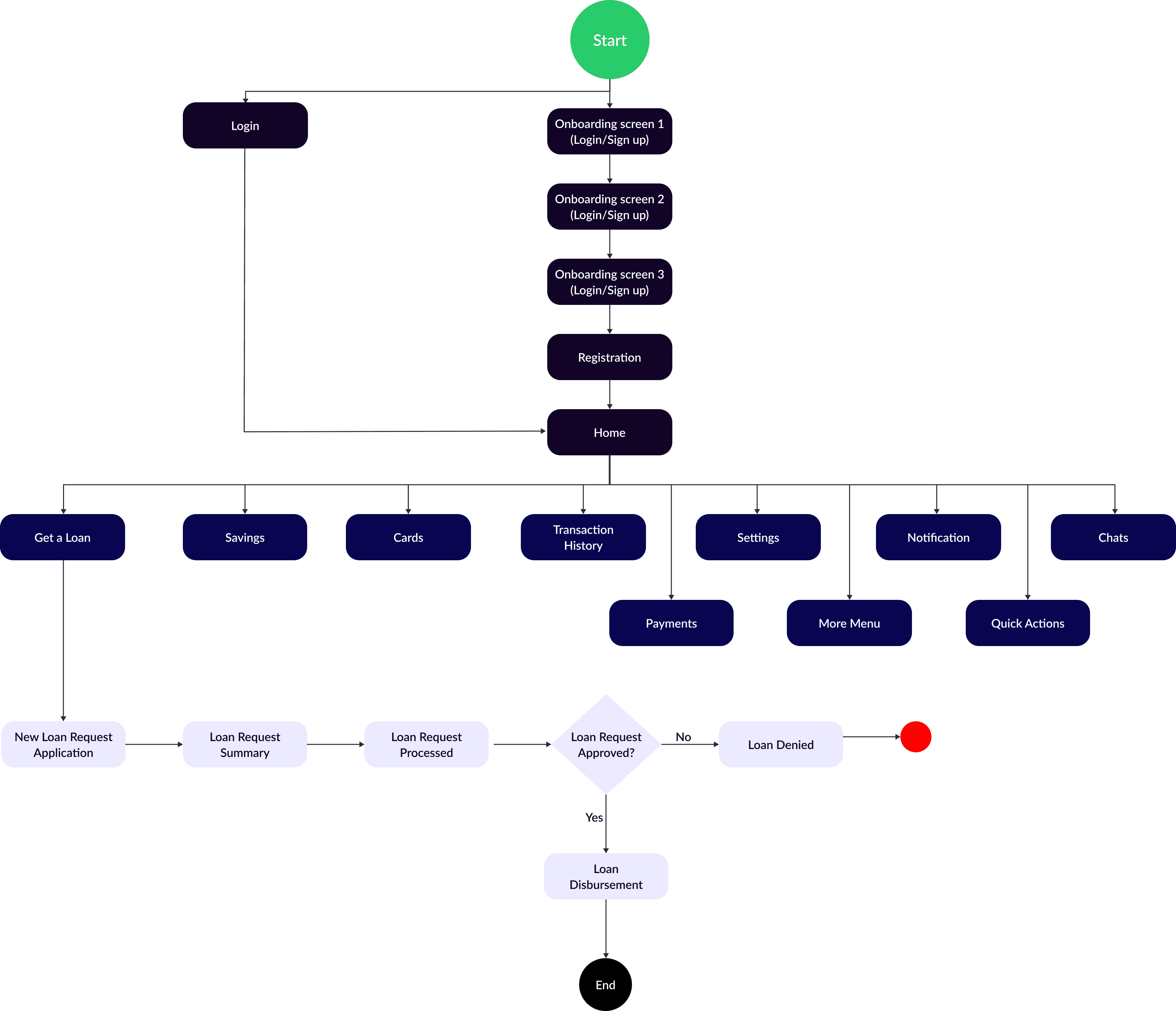
I streamlined the onboarding flow to eliminate friction and guide users with clarity and purpose. Now, users understand the app's value from the start. This streamlined flow helps users get started faster, feel more confident, and reduces early drop-off.
I have restructured the app’s layout to create a more intuitive and accessible experience for all users. Users will no longer struggle to find essential features like loan, transaction history, savings plans, or customer support. Key actions are now placed front and center, with improved labeling and hierarchy that reduce confusion and effort.
I have addressed the inconsistencies and outdated elements that previously created a disjointed and frustrating user experience.
With an updated interface, users can now interact with a product that feels polished, professional, and aligned with the credibility expected from a financial platform.
I have resolved the customer support challenge by introducing a more visible, responsive, and multi-channel help experience.
Whether it's a quick chat or a formal request, users can reach out 24/7 and feel confident that help is readily available, building trust and reducing frustration.

It’s clear that access to financial services in Nigeria is growing rapidly, but many digital platforms still fall short of delivering a seamless and trustworthy user experience. Through this Renmoney redesign, I’ve seen firsthand how a more thoughtful approach to UX and UI can empower users and rebuild trust in financial products.

It’s clear that access to financial services in Nigeria is growing rapidly, but many digital platforms still fall short of delivering a seamless and trustworthy user experience. Through this Renmoney redesign, I’ve seen firsthand how a more thoughtful approach to UX and UI can empower users. This project also reinforced the importance of visual consistency, accessibility, and clear information architecture. Even small changes like better hierarchy or spacing significantly improved user confidence and task completion.
Moving forward, I’d love to conduct more usability testing with live users, as well as track engagement and conversion rates post-launch to understand the real-world impact of these design solutions.

















